| নং | শিরোনাম | সেবার ধাপ | কার্যকলাপ |
|---|---|---|---|
| | |||
| ১ | গ্রাম বিত্তিক মেৌলিক প্রশিক্ষণ এর প্রসেস ম্যাপ | দেখুন | |
| ২ | জাতীয় জরুরী প্রয়োজনে আনসার নিয়োগ | দেখুন | |
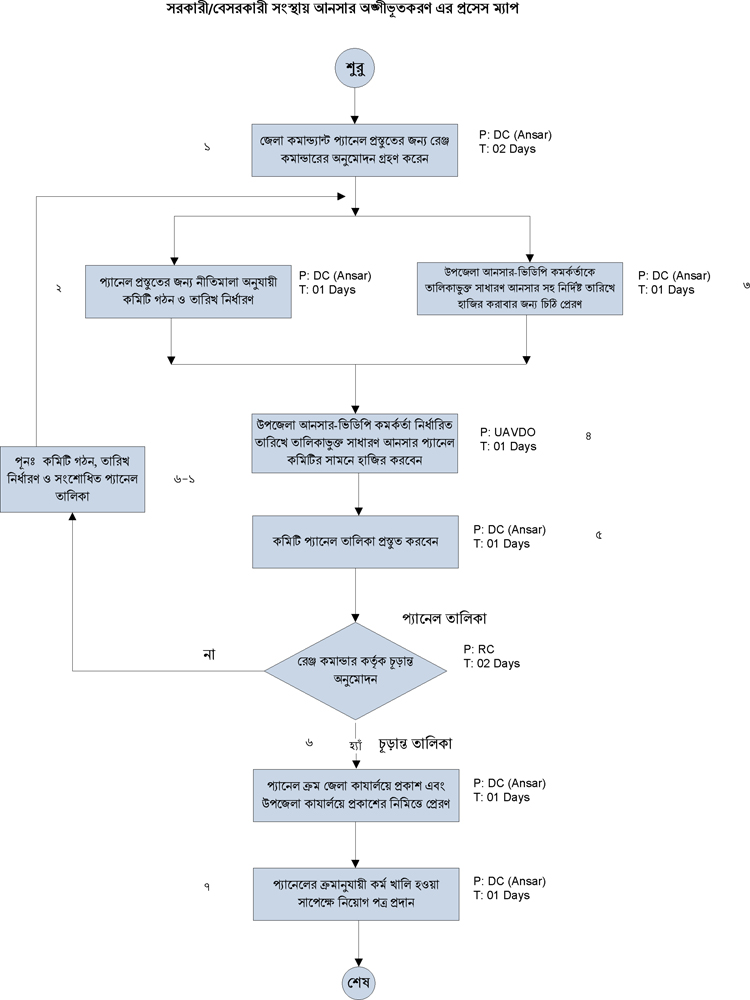
| ৩ | সরকারি বেসরকারি প্রতিষ্ঠানে আনসার অং্গীভূতকরনের প্রসেস ম্যাপ | দেখুন | |
| ৪ | সাধারণ আনসার মেৌলিক প্রশিক্ষণ এর প্রসেস ম্যাপ | দেখুন | |
| ৫ | নিরাপত্তা সেবার প্রসেস ম্যাপ | দেখুন | |
| ৬ | ক্ষুদ্রঋণ কার্যক্রম এর প্রসেস ম্যাপ | দেখুন | |
| ৭ | পেশা ভিত্তিক প্রশিক্ষণ এর প্রসেস ম্যাপ | দেখুন | |
| ৮ | সেবার ধাপ সমূহ | দেখুন |